清明假期,海南高速公路出行指南请查收
南海网、新海南客户端2026-04-03 20:36:27
南海网、新海南客户端4月3日消息(记者 杜倬荷)2026年清明假期(4月4日-6日)将至,祭扫、旅游、短途探亲三股车流叠加,全省高速公路将迎来“节前分散出城、节日当天最高峰、节后集中返程”的通行压力。
为帮助旅客合理规划行程,海南省公路管理局围绕核心的拥堵时段、风险路段等方面,发布了清明假期海南高速公路出行指南。
车流高峰:两头潮汐明显,节日当天最堵
4月5日(清明节当天)祭扫与出游叠加,交通流量将达到假期期间的最高峰值;4月6日集中返程,环岛高速公路部分路段及主要港口、机场周边交通压力剧增。
4月3日至4月6日期间,G98环岛高速龙桥立交-美玉枢纽段、三亚大茅隧道段、三亚绕城段、白莲互通-美台互通段的交通压力都将持续处于高位。清明假期每天的车流高峰时段相对集中,建议大家尽量避开以下时段:

重点路段事故多发易缓行,请加倍小心
根据历史数据研判,龙桥立交-新坡互通段、三亚绕城路段双向、白莲互通-美台互通段双向、永兴互通-侍郎枢纽段双向、三江互通-演丰枢纽段双向、日月湾互通段双向、大茅隧道段双向等路段事故发生率较高,且车流密集时极易形成拥堵。

海南省公路管理局提醒,途经以上路段时,务必降低车速、拉大跟车距离,不随意变道。如遇拥堵,请耐心排队,切勿占用应急车道。
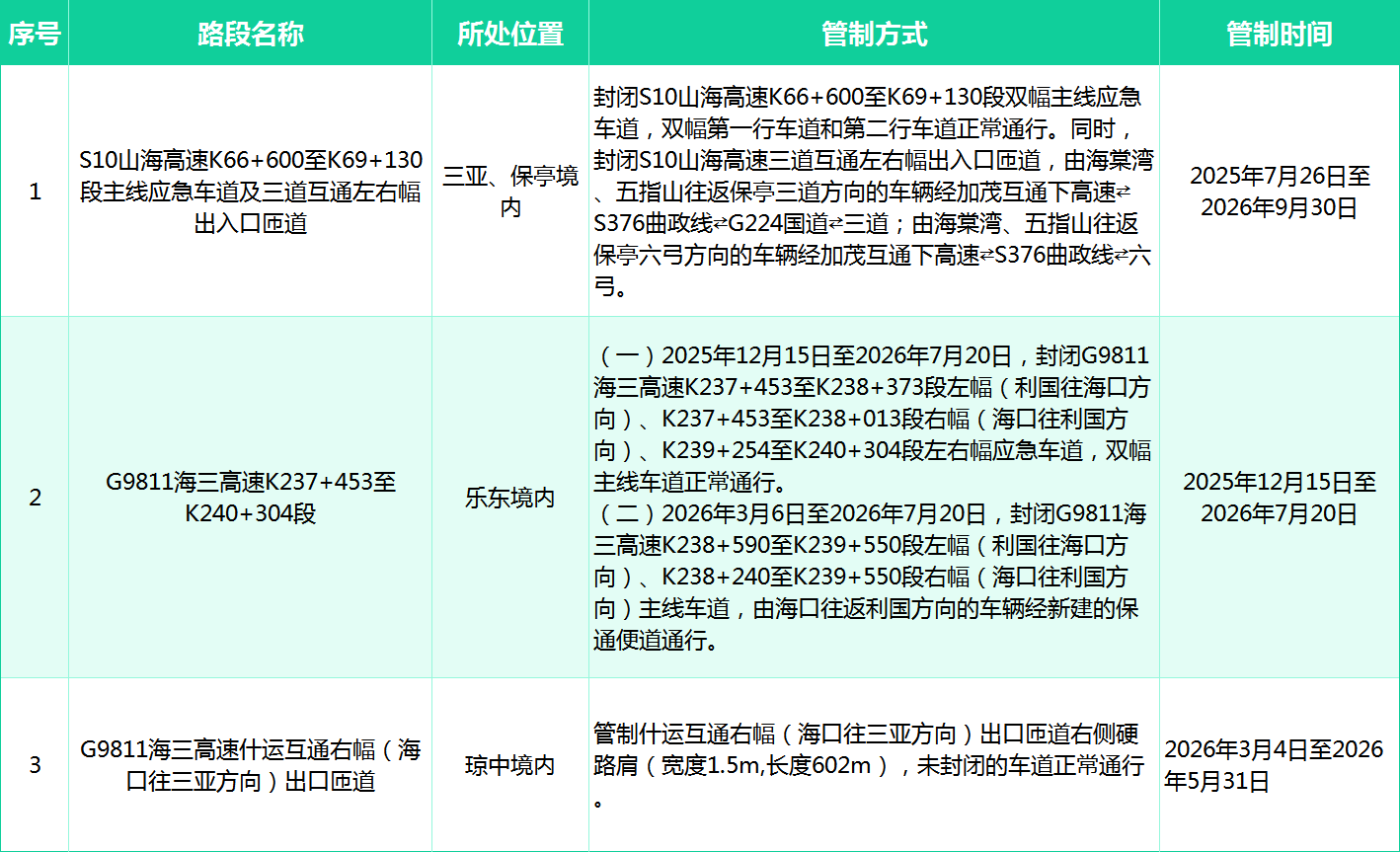
管制路段:三处占道,主线无需绕行
清明假期,全省高速公路共有3个路段管制,主线均无需绕行。路段名称分别为:S10山海高速K66+600至K69+130段主线应急车道及三道互通左右幅出入口匝道、G9811海三高速K237+453至K240+304段、G9811海三高速什运互通右幅(海口往三亚方向)出口匝道。

请途经车辆按现场有关交通指示标志或现场交通安全管理人员的指挥行驶,注意行车安全。
安全风险:三大隐患需警惕,防患于未然
1.自驾车辆“带病上路”风险高:车辆灯光、轮胎、雨刮器等关键部件若未提前检查,途中易发生爆胎、视线受阻等突发险情。建议出行前务必对车辆进行全面体检,尤其是轮胎气压和磨损情况。
2.违法驾驶行为易发多发:清明假期G98环岛高速全线车流量比平日上升约16%,日均流量预计达5.2万辆。在车多缓行的情况下,部分驾驶员容易出现疲劳驾驶、分心看手机、强行变道、酒后驾车等危险行为。
3.农村及墓地周边交通安全形势严峻:绝大多数公墓位于农村或城乡结合部,周边道路狭窄、人车混行,二轮电动车、三轮车、老旧面包车穿梭其间,且部分道路安全设施不足。行经这些路段时,请主动减速、多鸣笛、多观察,警惕路口突然窜出的行人和车辆。
绕行建议:牢记远端分流,巧避高速拥堵
遇到G98环岛高速拥堵时,请勿勉强驶入,避免加剧拥堵。海南“田”字形高速路网已基本成形,优先选择G9811海三高速、G9812海琼高速、G9813万洋高速、S22文临高速进行远端绕行,往往比堵在主线上更省时。
可根据目的地选择以下绕行路线:
海口⇄琼海:建议选择G9812海琼高速或者G9811海三高速→S22文临高速→G98环岛高速东线段。
海口⇄万宁、陵水:建议选择G9811海三高速→G9813万洋高速→G98东线段。
海口⇄三亚东部:建议选择G9811海三高速→S10山海高速→G98东线段。
海口⇄三亚西部:建议选择G9811海三高速→G98西线段。
海口⇄儋州、白马井、洋浦、昌江、东方:建议选择G9811海三高速→G9813万洋高速→G98西线段。
海口⇄临高:建议选择G9811海三高速→S22文临高速
关注海南省公路管理局微信公众号、收听交通广播FM100、留意高速公路可变情报板,或参考导航软件推荐的出行路线,即可获取路况信息。
海南省公路管理局温馨提示,在长距离驾车出行前,应充分休息,确保精神集中,切勿疲劳驾驶。建议出行前关注天气预报,遇雨、雾、大风等天气时,请牢记“降速、控距、亮尾”,减少变道超车,平稳驾驶。
牢记“车靠边、人撤离、即报警”——车辆能移动的立即靠边,人员撤离到护栏外,在车后150米放好警示牌。
此外,墓区山林草木繁盛,请市民朋友严守杜绝明火、不带火种进山,摒弃侥幸心理,筑牢安全防线。

琼州海峡“清明节过海指南”来了!请查收→
2026年清明节假期即将来临,为了让大家顺利过海、安心出行,近日,海南海峡航运股份有限公司(以下简称“海峡股份”)发布了“清明节过海指南”。
据预测,清明期间车客流量较多,出行的司机、旅客朋友们请提前规划行程。出岛高峰时段:4月3日,清明假期前一天;4月4日,清明假期第一天;4月6日,清明假期最后一天。海峡股份建议大家错峰出行,避开拥挤时段,过海更从容。
小车提前购票,货车预约过海
“清明节过海指南”提示,出岛小车需提前购票,小车购票后根据航班发班时间最多提前2小时到港即可;出岛货车需预约过海,前往新海港过海的货车司机们在新海港、南港货车集中查验场完成查验后再进入新海港。
小车司机及随车人员进港时务必关注分导器LED电子屏,提前了解登船口信息,避免跑错。
小车随车旅客在枢纽一层进行人车分离后,乘坐专用扶梯至二楼出发大厅待渡。小车司机驾驶车辆查验后,进入待渡区登船离港。
过海旅客乘坐出租车/公交车到达新海港后,从GTC交通中心乘坐扶梯至二楼出发大厅,经公安检查后进入商业区和候船区,在二层候船大厅候船,通过廊桥登船,登船时可直接出示身份证检票,无需领取纸质船票。
官方购票渠道:“轮渡管家”小程序/App、“琼州海峡轮渡管家”“新海港”微信公众号。
海峡股份特别提醒,港口不设小车线下售票点,未预约车辆无法进港。
关于退票改签,这些细节要注意不收取退票费用情况:
1. 散客、燃油小客车、大客车距票面开航时间2小时以上办理退票的;
2. 新能源小客车距票面开航时间24小时以上办理退票的;
3. 货车退票;
4. 由于港口、天气等特殊原因造成退票的。
收取退票费用情况:
1. 客票
距票面开航时间2小时以内办理退票的:全价客票,按5元/每人每张收取退票费用;半价客票,按3元/每人每张收取退票费用。
2. 燃油小客车、大客车
距票面开航时间2小时以内办理退票的:燃油小客车、大客车,按照30元/辆收取退票费用。
3. 新能源小客车
(1)距票面开航时间12小时以上但不足24小时退票:按车票价格的20%收取退票手续费;(2)距票面开航时间6小时以上但不足12小时退票:按车票价格的30%收取退票手续费;(3)距票面开航时间3小时以上但不足6小时退票:按价格的50%收取退票手续费;(4)距票面开航时间3小时以内退票:按车票价格的80%收取退票手续费。
过海旅客需注意的是,进港前只能办理一次改签,改签免费,进港后不办理改签。

改签一次后办理退票的,分车型收取退票手续费:
1. 燃油小客车、大客车 按照“距票面开航时间2小时以内办理退票”的收费标准,收取退票手续费。
2. 新能源小客车(1)距票面开航时间6小时以上退票:按车票价格的50%收取退票手续费;(2)距票面开航时间6小时以内退票:按车票价格的80%收取退票手续费。

开航后,不能办理改签。改签路径:
1. 网上购票的,在购票平台办理改签;
2. 已取纸质船票的,在港口指定地点办理改签;
3. 售票窗口、自助购票机购票的,在港口指定地点办理改签。
海峡股份温馨提示,轮班状态转为应急疏运时,旅客及车辆根据码头现场工作人员安排登船,无需另行改签。
南海网版权声明:以上内容由南海网原创生产,未经书面许可,任何单位及个人不得以任何方式或理由对上述内容的任何部分进行使用、复制、修改、抄录、传播或与其它产品捆绑使用、销售。如需转载,请与南海网联系授权,凡侵犯本公司版权等知识产权的,本公司必依法追究其法律责任。电子邮箱:nhwglzx@163.com.