速看!海南这20款APP违法违规收集使用个人信息被通报
海南省委网信办2026-03-30 19:37:12
海南开展互联网移动应用程序违法违规收集使用个人信息专项治理
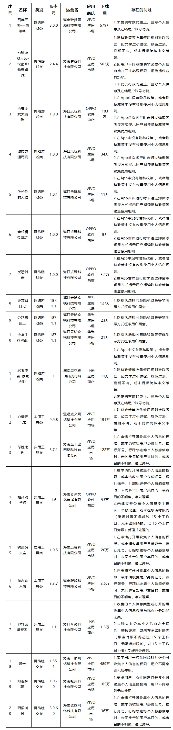
为切实加强移动互联网应用程序违法违规收集使用个人信息专项治理工作,有效保障海南自由贸易港网络与数据安全及公民个人信息权益,海南省互联网信息办公室2026年第一季度持续开展移动互联网应用程序违法违规收集使用个人信息专项治理,重点围绕移动应用程序违法违规收集使用个人信息问题进行集中采集检测,结果显示召唤三国-三国策略、台球游戏大师-专业3D物理桌球、青春少女大冒险、城市交通司机、放松你的大脑、音乐精灵派对、反恐射击、史莱姆日记、公路竞速王、沙盒生存挑战、忍者传奇-像素火影、心情天气宝、球胜比分、翻译助手通、锐迅识文宝、微恋输入法、秒针流量专家、可亲、附近聊聊、陌语树洞等20款APP均存在不同程度的非法获取、超范围收集、未明示收集用途表述等违规行为,现集中向社会通报并责令相关运营单位限期整改。同时,经对上季度通报复核,所有应用均已落实整改完毕。
海南省互联网信息办公室重点提示,广大移动互联网应用程序运营者应严格遵守《中华人民共和国网络安全法》《中华人民共和国数据安全法》《中华人民共和国个人信息保护法》《移动互联网应用程序信息服务管理规定》等法律法规,在运营过程中恪守合法、正当、必要和诚信原则,切实履行保护用户个人信息权益主体责任,采取必要技术防护措施规范个人信息处理活动,确保个人信息安全。广大网民可对日常使用的应用程序进行用户自查,如发现相关违法违规行为,可通过相应渠道进行投诉举报。
下一步,海南省网信部门将常态化开展移动应用程序个人信息保护专项治理,该项工作紧密结合封关后可能剧增的跨境数据流动与用户隐私保护需求,全面规范行业移动应用程序行业秩序,构建高效便捷安全的数据跨境流动机制。通过巡查监测、行业培训、责令整改等措施,营造法治化、规范化、安全化的网络环境。
关于对“召唤三国-三国策略”“台球游戏大师-专业3D物理桌球”“青春少女大冒险”等20款移动应用程序违法违规收集使用个人信息情况的通报
为深入推进海南省个人信息保护领域专项治理工作,近期,针对群众反映强烈的移动应用程序(包含App、小程序等)非法获取、超范围收集、过度索取权限等侵害公民个人信息的违法违规现象,海南省互联网信息办公室依据《中华人民共和国网络安全法》《中华人民共和国个人信息保护法》《App违法违规收集使用个人信息行为认定方法》《常见类型移动互联网应用程序必要个人信息范围规定》等法律和有关规定,组织对省内用户量大的移动应用程序收集使用个人信息情况进行了技术检测,检测结果显示“召唤三国-三国策略 ”“台球游戏大师-专业3D物理桌球”“青春少女大冒险”等20款移动应用程序均存在不同程度违法违规收集使用个人信息的行为,现将有关情况通报如下:
一、App违法违规情况

二、工作要求
上述名单中移动应用程序运营主体应严格遵守互联网法律法规相关规定开展经营活动,现针对通报情况提出以下工作要求:
(一)强化守法意识。各运营主体应将加强公民个人信息保护作为履行全面依法治国的实践要求,切实保障人民群众个人信息安全和合法权益不受侵犯,定期组织运营人员学习《中华人民共和国网络安全法》《中华人民共和国数据安全法》《中华人民共和国个人信息保护法》等法律法规。
(二)压实主体责任。各运营主体应主动制定健全个人信息保护相关规章制度,强化内部监督和风险防控机制。对照《常见类型移动互联网应用程序必要个人信息范围规定》,举一反三开展自查自纠,坚决杜绝此类违法违规收集使用个人信息行为再度发生。
(三)按时落实整改。针对检测发现的问题,各运营主体应主动与我办联系领取限期整改通知书,并于本通报发布之日起15个工作日内完成整改,将整改报告加盖公章发至电子邮箱:hnwxbwgchai@hainan.gov.cn。逾期未完成整改的我办将依法予以处置。(联系电话:0898-65314791)
海南省互联网信息办公室
2026年3月30日