存在重大火灾隐患被挂牌督办 海口曝光第四十二批消防安全隐患单位
南海网、新海南客户端2026-02-28 12:05:44
南海网、新海南客户端2月28日消息(记者 姚皓 实习生 吴桐霏 通讯员 王鹏羽)日前,海口市消防救援支队对在消防安全风险排查中存在风险隐患的单位、各类消防安全不良行为开展第四十二批消防安全隐患曝光,督促相关单位引以为戒,立即开展自查自改。
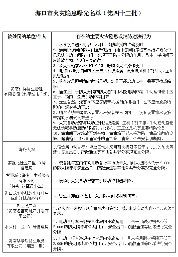
海口市消防救援支队在监督检查中发现,海南仁祥物业管理有限公司(和平城市广场)、海府大院、滨濂北社区四里13号自建房、智慧城(海南)生活服务有限公司(祥阁.深蓝湾小区)、海口龙华小城故事咖啡店琼山红城湖路分店、E世纪广场(海南名富房地产开发有限公司)、水头村1区131号自建房、海南华景翔物业服务有限公司(瑞园二期)等8家单位及个人,存在电动自行车停放区域未采用耐火极限不低于2.00h的防火隔墙与安全出口和疏散通道等其他公共部分实现完全分隔、未落实动火作业、消防设施设备未保持完好有效等消防安全隐患问题,其中海南仁祥物业管理有限公司(和平城市广场)存在重大火灾隐患已挂牌督办。
针对检查中发现的问题,海口市消防救援支队责令相关单位立即整改,消除隐患。

作者: 姚皓、吴桐霏、王鹏羽
责任编辑: 马玉琴