海南省交通规费征稽局琼中分局关于送达《限期补缴机动车辆通行附加费通知书》《违法行为通知书》的公告
海南省交通规费征稽局琼中分局2026-01-30 11:43:44
海南省交通规费征稽局琼中分局关于送达
《限期补缴机动车辆通行附加费通知书》《违法行为通知书》的公告
各欠缴机动车辆通行附加费当事人:
经本单位调查发现,因下列欠缴机动车辆通行附加费当事人未按时缴纳机动车辆通行附加费,本机关将根据《海南经济特区机动车辆通行附加费征收管理条例》(以下简称《条例》)的规定对欠缴机动车辆通行附加费当事人分别作出处理,详情如下。
一、送达《限期补缴机动车辆通行附加费通知书》
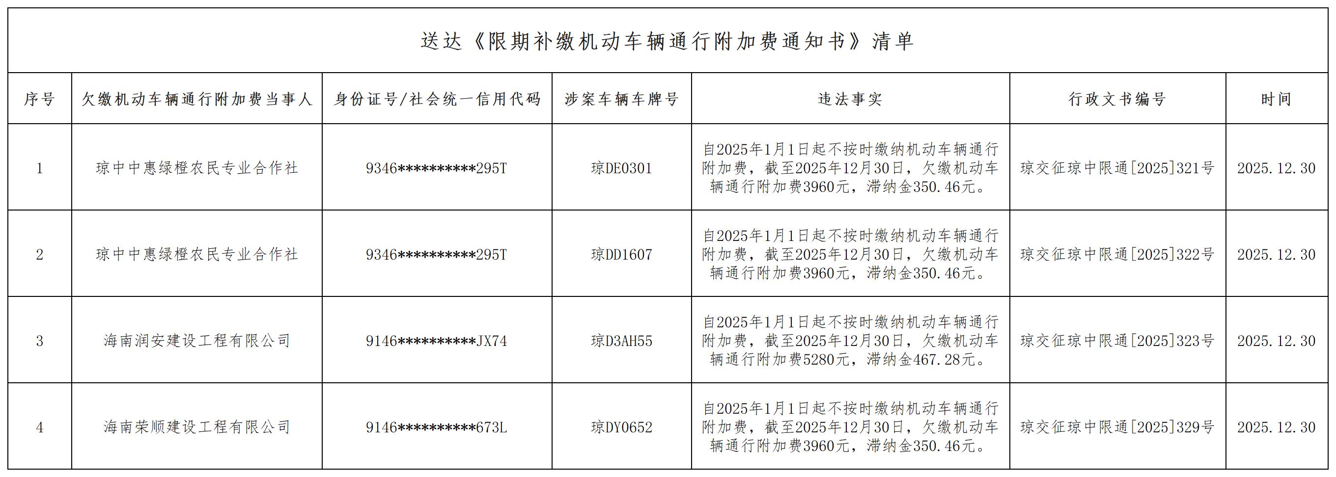
因下列欠缴机动车辆通行附加费当事人不按时缴纳机动车辆通行附加费(具体欠费信息详见附表一:送达《限期补缴机动车辆通行附加费通知书》清单),违反了《海南经济特区机动车辆通行附加费征收管理条例》第九条、第十一条的规定,根据《海南经济特区机动车辆通行附加费征收管理条例》第二十六条的规定,向下列欠缴机动车辆通行附加费当事人送达《限期补缴机动车辆通行附加费通知书》,限下列欠缴机动车辆通行附加费当事人在收到本通知书之日起十日内到本单位补缴应缴费额、滞纳金(两项具体金额以实际缴纳之日为准)。现因本单位采取其他方式无法向下列欠缴机动车辆通行附加费当事人送达《限期补缴机动车辆通行附加费通知书》,特依法予以公告送达,公告期为30日,请下列欠缴机动车辆通行附加费当事人自公告之日起30日内来海南省交通规费征稽局琼中分局领取《限期补缴机动车辆通行附加费通知书》,公告期满即视为送达。
下列欠缴机动车辆通行附加费当事人享有陈述、申辩的权利。如下列欠缴机动车辆通行附加费当事人对本单位提供的欠费信息有异议,限在公告期满之日起十日内到本单位配合调查或提供相关证据材料,本单位将依法予以核实。同时,本单位将视下列欠缴机动车辆通行附加费当事人补缴的情况,根据《中华人民共和国行政处罚法》、《海南经济特区机动车辆通行附加费征收管理条例》等规定作出处理决定。

二、送达《违法行为通知书》
因下列违法行为当事人不按时缴纳机动车辆通行附加费(具体违法信息及拟处罚内容详见附表二:送达《违法通知书》清单),违反了《海南经济特区机动车辆通行附加费征收管理条例》第九条、第十一条的规定,本单位依据《海南经济特区机动车辆通行附加费征收管理条例》第二十六条拟对下列违法行为当事人作出行政处罚决定。现因本单位采取其他方式无法向下列违法行为当事人送达《违法行为通知书》,特依法予以公告送达,公告期为30日,请下列机动车辆车主自公告之日起30日内来海南省交通规费征稽局琼中分局领取《违法行为通知书》,公告期满即视为送达。
根据《中华人民共和国行政处罚法》第四十四条、第四十五条的规定,下列违法行为当事人如对该处罚意见有异议,可在本公告送达之日起5日内向本单位提出陈述、申辩,本单位将依法予以核实。根据《中华人民共和国行政处罚法》第六十三条、第六十四条的规定,如果下列违法行为当事人系公民,拟被处以10000元以上罚款,或者下列违法行为当事人系法人或者其他组织,拟被处以100000元以上的罚款,下列机动车辆车主有权向本单位要求举行听证。如下列机动车辆车主逾期未提出陈述、申辩、不要求举行听证的,视为下列机动车辆车主放弃陈述、申辩、听证的权利。

附:海南省交通规费征稽局琼中分局联系地址:海南省琼中县营根镇国兴大道191号,联系电话:0898-86238118。
温馨提示:以上欠缴机动车辆通行附加费当事人、违法行为当事人如通过汇款的方式缴纳通行附加费、滞纳金和罚款,请在用途栏中备注车牌号、车辆所有人、吨位,便于本单位收缴入库处理。
特此公告
海南省交通规费征稽局琼中分局
2026年1月30日