皮肤科“王牌药”海南使用手册:湿热气候下安全驾驭激素药膏
海口市皮肤性病和精神病防治所 中级药师 高喜喜2025-12-19 16:30:59
在海南湿热气候中,湿疹、皮炎等皮肤病高发,外用糖皮质激素作为皮肤科 “王牌药”,是一把需精准使用的 “双刃剑”。为帮助大家科学用药,这份手册从误区破除、药膏选择、用量掌握等方面展开详细说明。
一、破除用药误区,走出恐惧与滥用
海南地区用药存在一些常见误区,需逐一澄清:
1. 误区一:“激素猛如虎,用了会依赖”
医生处方的外用激素多为局部起效,全身吸收量极少,在规范疗程内使用中弱效药膏,依赖或全身副作用(如发胖)的风险极低。若因恐惧拒绝用药,易使轻度湿疹拖延为重度慢性问题。
2. 误区二:“邻居用着灵,我也跟着用”
皮肤病病因不同,治疗原则差异显著。例如海南常见的 “芒果皮炎”(接触性皮炎)和 “癣”(真菌感染),若用激素治疗 “癣”,会加速感染扩散,必须先明确诊断再用药。
3. 误区三:“痒了就抹,不痒就停”
炎症消退并不等于 “彻底痊愈”,突然停药易导致病情反复甚至加重,需严格遵循 “阶梯减量” 原则。
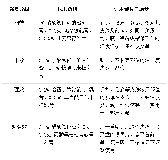
二、看懂药效强度,像选防晒霜般选药膏
选激素药膏如同按紫外线强度选防晒霜,核心原则是 “能控制病情选最弱”,国内将其强度分为四级,具体如下:

三、掌握 “指尖单位”,精准控制药量
“用多少” 是用药安全的核心,全球皮肤科医生推荐用 “指尖单位(FTU)” 精准衡量药量:
1. FTU 定义:将药膏从标准管口(直径 5mm)挤到成人食指指尖到第一指关节(指尖到指间横纹)的长度,即为 1 个 FTU。
2. 1 个 FTU 涂抹面积:约相当于两个成人手掌并拢的面积(约占全身皮肤面积的 2%)。
四、遵循 “阶梯治疗”,打赢皮肤炎症持久战
安全用药需管好 “疗程”,现代皮肤治疗强调 “阶梯治疗” 与 “主动维持”,分为两个阶段:
(一)急性期 “灭火”(诱导治疗)
使用合适强度的激素,每日 1-2 次快速控制红肿、瘙痒症状,强效激素连续使用通常不超过 2 周。
(二)缓解期 “固防”(主动维持治疗)
这是预防复发的关键,切忌见好就收、突然停药,需逐步减量:
1. 降频率:从每天 2 次减为每天 1 次,再减至隔日 1 次。
2. 换弱药:在医生指导下,可换用更弱效激素或非激素药膏(如他克莫司软膏、克立硼罗软膏)长期维持。
3. “周末疗法”:慢性病病情稳定后,可尝试仅周末(每周连续 2 天)用药,其他时间做好保湿,以低频率维持病情稳定。
五、关照海南特色场景与人群
1. “候鸟” 老人与婴幼儿:两类人群皮肤屏障脆弱,“候鸟” 老人初到海南可能不适应湿热气候,婴幼儿皮肤薄嫩,选药需更谨慎,首选弱效激素且严格控制疗程。
2. 户外工作者与 “拖鞋一族”:常日晒、易出汗,手足部位易出现皮肤问题,手足可选用中强效药,但涂药后尽量避免立即穿不透气鞋袜或长时间暴晒,以防副作用风险加大。
3. 海产品与热带水果爱好者:患湿疹、特应性皮炎的人群,需注意虾、蟹、芒果、菠萝等食物可能诱发或加重病情,治疗期间要记录并规避这些 “触发因素”。
六、构筑皮肤健康 “海岛防御工事”
海南地区用药需结合科学皮肤护理,才能事半功倍:
1. 保湿润肤:湿热环境下,炎症仍会破坏皮肤屏障,每天至少 1 次全身足量涂抹温和保湿润肤霜(乳液或霜剂),为皮肤重建 “砖墙”,减少复发。
2. 温和清洁:出汗后用清水或温和沐浴露冲洗,避免用粗糙搓澡巾搓擦造成过度去角质;洗澡水温控制在 35℃左右,避免热水烫洗;洗完澡后轻轻蘸干皮肤。
3. 凉爽透气:穿宽松透气的棉质衣物,保持居室通风凉爽,避免过热出汗刺激皮肤。
4. 严禁搔抓:搔抓会加重表皮损伤,诱发金黄色葡萄球菌感染,建议瘙痒时轻拍或冷敷缓解。
5. 善用非激素 “盟友”:了解钙调神经磷酸酶抑制剂(如他克莫司)和磷酸二酯酶 4 抑制剂(如克立硼罗)等非激素外用药,这类药物无激素副作用,适合面部、颈部等敏感部位及慢性皮炎的长期维持治疗。
详细参考资料列表
1. 核心指南与共识:《特应性皮炎外用治疗与管理专家共识(2025 版)》—— 系统阐述外用激素分级、“指尖单位” 法则、阶梯治疗及主动维持疗法,明确特殊人群和部位用药方案。
2. 权威专家解读:朱学骏教授夏季皮肤病访谈(新华网)—— 分析夏季常见皮肤病鉴别要点,解读外用激素 “滥用” 与 “恐惧” 误区,强调面部、婴幼儿与手足部位用药差异。
3. 专业医疗机构科普:
(1)广东省皮肤病医院科学用药指南 —— 提供湿疹等疾病的阶梯用药方案和日常护理核心原则;
(2)漯河市中心医院科普文章 —— 详细介绍激素药膏国内四级分级法、不同部位用药原则及 “指尖单位” 用量控制。
结语
在海南,健康的皮肤能让人更好地享受生活,外用激素药膏是管理皮肤问题的有力工具。请记住安全用药口诀:“先诊断,后选药;选最弱,足够强;用量准,FTU 记心上;阶梯用,慢慢减;重保湿,筑屏障;有疑虑,问药师。” 没有绝对安全的药物,只有安全用药的方法。具体用药请务必咨询医生或药师,结合个人情况制定专属用药方案。
南海网版权声明:以上内容由南海网原创生产,未经书面许可,任何单位及个人不得以任何方式或理由对上述内容的任何部分进行使用、复制、修改、抄录、传播或与其它产品捆绑使用、销售。如需转载,请与南海网联系授权,凡侵犯本公司版权等知识产权的,本公司必依法追究其法律责任。电子邮箱:nhwglzx@163.com.