海口曝光第三十三批消防安全隐患单位
南海网、新海南客户端2025-05-20 16:02:06
南海网、新海南客户端5月20日消息(记者 姚皓 通讯员 王鹏羽)5月20日,海口市消防救援支队对在消防安全风险排查中存在风险隐患的单位、各类消防安全不良行为开展第三十三批消防安全隐患曝光,督促相关单位引以为戒,立即开展自查自改。
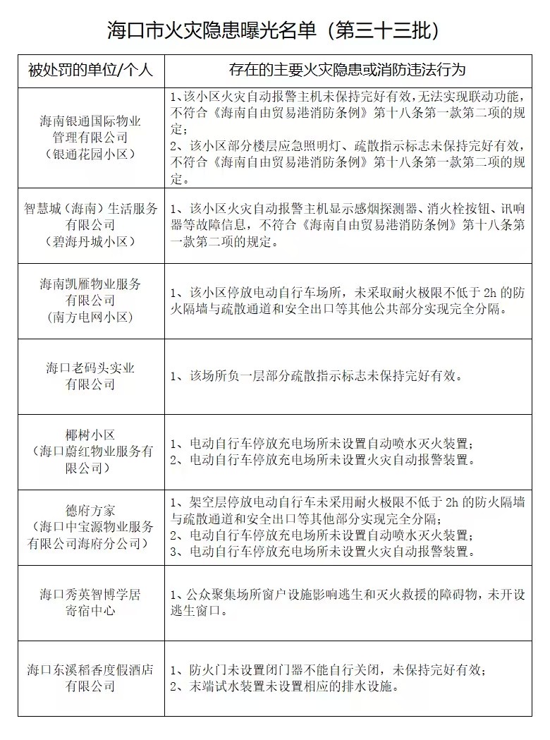
海口市消防救援支队在监督检查中发现,海南银通国际物业管理有限公司(银通花园小区)、智慧城(海南)生活服务有限公司(碧海丹城小区)、海南凯雁物业服务有限公司(南方电网小区)、海口老码头实业有限公司、椰树小区(海口蔚红物业服务有限公司)、德府方家(海口中宝源物业服务有限公司海府分公司)、海口秀英智博学居寄宿中心、海口东溪稻香度假酒店有限公司等8家单位存在消防安全隐患问题
包括电动自行车停放场所未采取耐火极限不低于2h的防火隔墙与疏散通道和安全出口等其他公共部分实现完全分隔、消防设施设备未保持完好有效、电动自行车停放区域未设置消防设施等。
针对检查中发现的问题,海口市消防救援支队责令相关单位立即整改,消除隐患。

作者:
责任编辑: 章慧